Menu
EUR
Quooker 22XCHR CUBE COMBI met Cube flex chroom
€2.695,00 €2.227,27 €2.150,00 €1.776,86
Toevoegen aan winkelwagen
Quooker 22XCHR CUBE COMBI met Cube flex chroom
Quooker
(0)

Quooker 22XCHR CUBE COMBI met Cube flex chroom

€2.695,00 €2.227,27
€2.150,00 €1.776,86 Incl. btw Excl. btw
Op voorraad

Quooker 22XCHR CUBE COMBI met Cube flex chroom
Flex kraan in het chroom met Combi boiler van 7 liter voor aansluiting op de koud water leiding
ook bruisend en gefilterd water Lees meer.

1-2 dagen
  • Doe de keuken offerte check!
  • Snelle levering
  • Scherp geprijsd!
  • Afhalen in Apeldoorn is mogelijk

Productomschrijving

 

Quooker 22XCHR CUBE Kokend waterkraan

Deze set wordt aangesloten op alleen koud water.

Algemene informatie
Druk-draai (dubbel) bedieningsknop
Capaciteit: 7 liter 100°C, 15 liter 60°C
Opwarmtijd 20 Minuten
Kraangat 35MM
Energieklasse A
Kleur Chroom
Afmetingen 47x20x20CM
Kraanbeveiliging, kinderveilige druk- Draai
Indicatielampje voor opwarmen reservoir
Isolatie van de kraanuitloop
Draaibare kraanuitloop
Lichtring voor kokend water
De Flex is alleen beschikbaar met een ronde uitloop.
Technische specificaties:

2200 watt Vermogen
Capaciteit: 7 liter 100°C, 15 liter 60°C
Opwarmtijd 20 Minuten
Kraangat 35MM
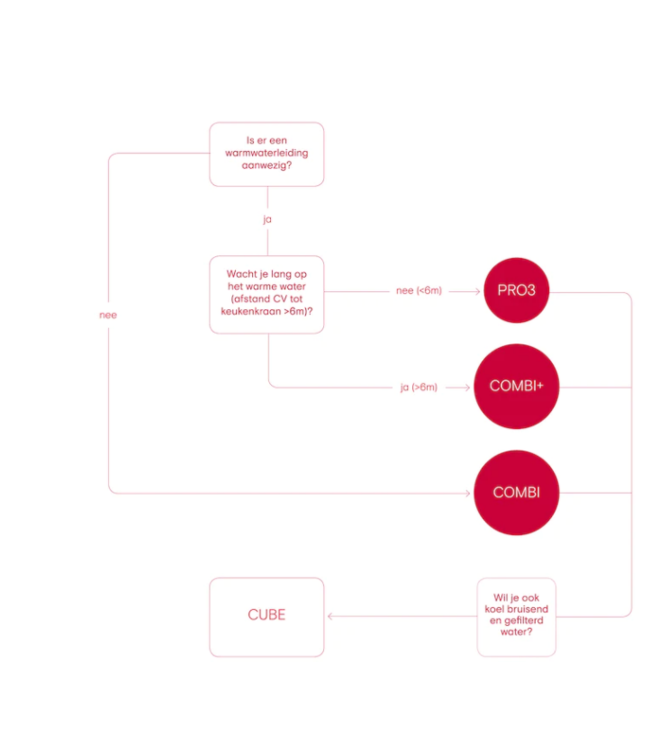
De COMBI Geeft 7 liter direct kokend water of 15 liter warm water (60°C).

Met de Quooker COMBI is ook het wachten op warm water verleden tijd. Het reservoir mengt koud leidingwater met kokend water uit de Quooker. Het ultieme alternatief voor de gewone keukenboiler.

Inhoud 7 liter
Afmetingen 47 x 20 x 20 cm
Hoeveelheid 40° = 27 Liter - 60° = 15 Liter

Levert kokend water, warm, koel bruisend en gefilterd water
Stand-by verbruik kost maar 5 cent per dag
Kokend water kraan met flexibele uittrekslang
Direct kokend water: Het water dat uit een Quooker komt, heeft een temperatuur van 100ºC. Het kookt en is dus direct bruikbaar

Zuiver water: Elke Quooker is uitgerust met een actief koelstoffilter dat je verzekert van het schoonste gekookte drinkwater.
Energie besparen: De Quooker is de enige kokendwaterkraan metEnergielabel A. In sluimerstand (dus als je niet tapt), verbruikt hij 5 cent per dag.
100% veilig:De FLEX is 100% veilig in gebruik. Dankzij de kokendwater-stop kan de FLEX geen kokend water geven als de uittrekslang uitgetrokken is

Specificaties

Artikelnummer
22XCHRCUBE
EAN Code
8719555001852
SKU
22XCHRCUBE

Reviews

0/5
0 sterren op basis van 0 beoordelingen
0 beoordelingen
Vragen over dit product?
Of hulp nodig met bestellen? Vraag het ons gerust! Mail naar [email protected]. We helpen u graag!

Gerelateerde producten

Vragen over dit product?
Of hulp nodig met bestellen? Vraag het ons gerust! Mail naar [email protected]. We helpen u graag!

Recent bekeken

Quooker Quooker 22XCHR CUBE
Quooker
Quooker 22XCHR CUBE
Quooker 22XCHR CUBE COMBI met Cube flex chroom
Flex kraan in het chroom met Co...
€2.695,00 €2.227,27 €2.150,00 €1.776,86
 
Lorreine 50SP Enkele Spoelbak - Gold
Lorreine
50SP Enkele Spoelbak - Gold
Lorreine 50SP Enkele Spoelbak PVD gecoate gouden spoelbak met afgeronde hoeken
€299,00 €247,11
 
Abode Althia kraan brushed brass
Abode
Althia kraan brushed brass
Abode Althia keukenmengkraan brushed brass
€269,00 €222,31
 
Horus Orienta 1103 kraan mat zwart
Horus
Orienta 1103 kraan mat zwart
Orienta 1103 keukenmengkraan mat zwart tweehendel klassieke kraan met kruisgrepe...
€709,00 €585,95
 

Specificaties

Artikelnummer
22XCHRCUBE
EAN Code
8719555001852
SKU
22XCHRCUBE
0/5
0 sterren op basis van 0 beoordelingen
0 beoordelingen
Kies uw taal
Kies uw valuta

Mijn account

Wachtwoord vergeten?

Recent toegevoegd

0
Vergelijk
Start vergelijking

Beoordeel Quooker Quooker 22XCHR CUBE COMBI met Cube flex chroom

Dit artikel is toegevoegd aan uw winkel wagen!
Wij slaan cookies op om onze website te verbeteren. Is dat akkoord? Ja Nee Meer over cookies »